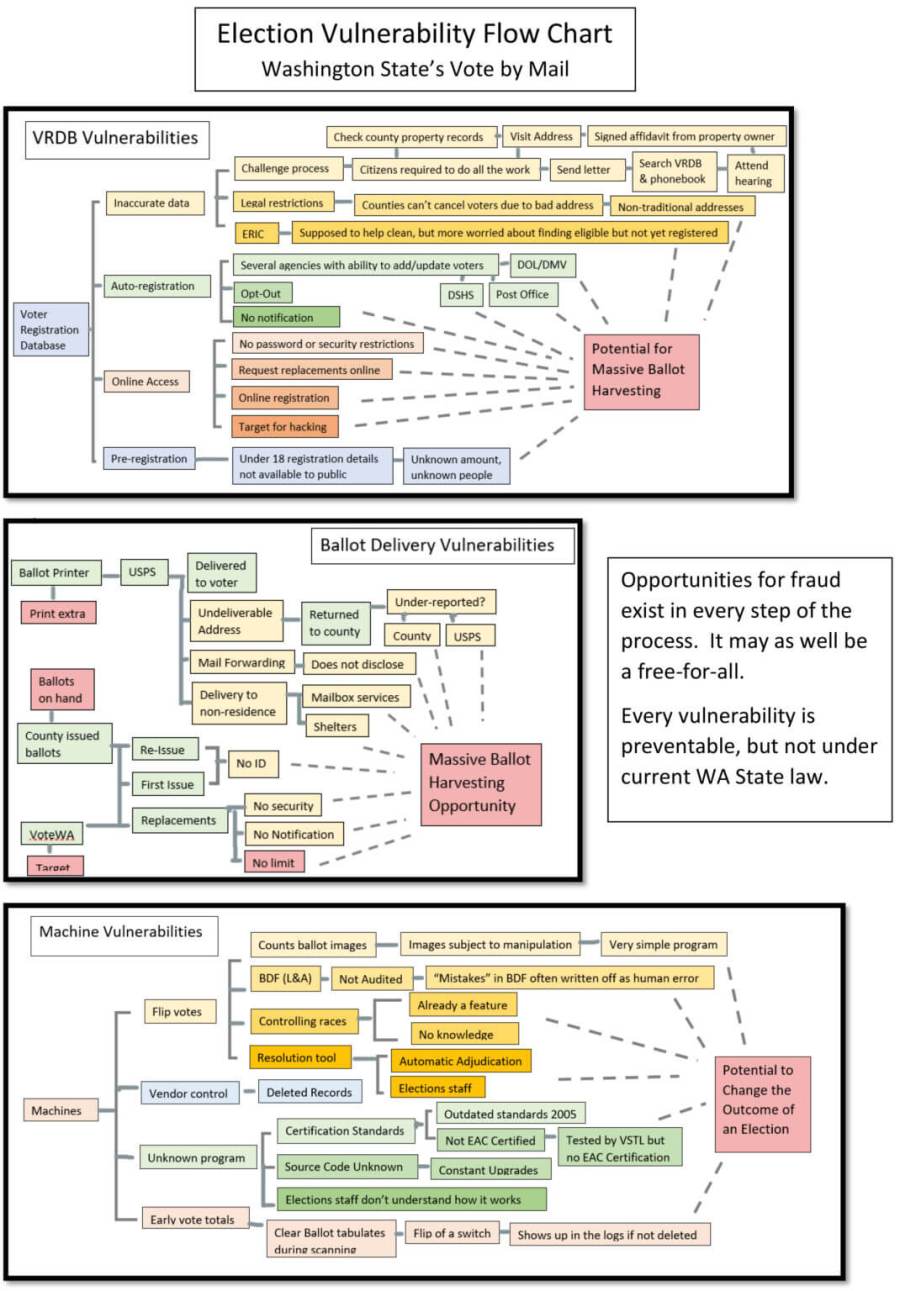
The graphic in the Featured Image of this post details all the election vulnerabilities in the state in which I live, Washington. We have had all-mail voting since 2011, and only once since then has a Republican won statewide office (yeah, and she left for a job in the Biden administration!), and at least one gubernatorial election was verifiably stolen. The 2020 election had so many obvious irregularities, that they are still being publicized (and, of course, ignored and denigrated by all media outlets).
Below I quote in full from a Ricochet post by my family member Vince. The speaker is a Dr. Frank, who has a Telegram channel if you are interested (see link in quote). You might have noticed over the past year and a half, MyPillow founder Mike Lindell has been persecuted almost as much as President Trump, solely for his insistence that the 2020 election was stolen (free speech, by the way). The following quote is partially in relation to the recent incident where the FBI stole Mr. Lindell’s cell phone. I find this information quite alarming. Let me know what you think.
“Why the FBI Took My Phone”
I appreciate the outpouring of support from so many of you! But as I was reading your posts and comments, I’m realizing that many of you don’t understand the core events and context. This is understandable, since it is underreported in the media.
Here is what is going on.
In April 2021 I met with Tina Peters in her office. Tina is the senior election in official Mesa County, Colorado. I showed her clear and compelling evidence that the elections in her county were manipulated and fraudulent.
Clerk Peters was very concerned, and we discussed a strategy going forward. While our investigation was ongoing, I encouraged her to back up the information in her voting machines. The Secretary of State had also encouraged all clerks to do this, since the election equipment vendor was about to perform a “trusted build” software update before the next election, which was to occur about a month later.
Peters did not know how to perform such a backup, nor did anyone in her office, nor her county IT support.
(I’ve since met with dozens of election officials… I’ve yet to meet one who knows how to backup their election systems.)
I was only recently associated with the Lindell team at that point, and the documentary Mike made about my election work, “ScientificProof,” had only just been released. (You can watch this one-hour piece on FrankSpeech.com)
So I connected Peters with members of the Lindell team, knowing that they had the cyber expertise to do the necessary backups.
And boy, did they.
Forensic images of the Mesa County election systems were obtained before and after the “trusted build,” which turned out to be far more than a mere software update. The vendor had completely purged her entire system, erasing years of election data. (By federal law such data must be preserved for 22 months.) And this was being done across the country… the vendors were systematically destroying such evidence nationwide.
It is important that you understand what a “forensic image” is. It is a special backup that copies every bit and byte on a machine… including logs and deleted files. It cannot be changed once it’s made, and it is admissible in court.
Well, those forensic images have since been used to prove that the machines were manipulating Mesa County elections by keeping two sets of books. (The Mesa III report is available on FrankSpeech.com, along with the captured images.)
When she found out about the images, Secretary of State Griswold was livid, and spearheaded an intimidation campaign against everyone involved. Lawsuits were filed, houses and offices were raided, doors smashed in, and children have been humiliated and their electronic toys confiscated. (Watch the free movie on SelectionCode.com)
The lawsuit has been escalated to federal court. Why? Because our county election systems have federal equipment in them to defend against malware. Except… these federal systems are one of the primary means by which our elections are being hacked. (They are called “Albert Sensors.” Look them up on the CISA website. They are installed in nearly every county system in the country.)
So this is not merely a state cover up, it is a national one. Mike Lindell has 100 Tb of electronic recordings of the general election being hacked in 2020 in nearly every county in our country (watch the movie “Absolute Proof” on FrankSpeech.com).
And by the way, the software that performed the election manipulation on the Mesa County machines is the same software installed on machines across the country. Our elections are totally hacked.
Computers have no place in our elections. We need to “Vote Amish,” all paper, no machines. Like they do in Europe: in-person with ID, paper pollbooks, paper ballots, hand-counted and reported, all on a single day.
As Mike says, “We need to melt down the machines and make them into prison bars.”
So there is a grand jury and it is from Colorado and it is gathering evidence???? But not confiscation of the criminals phones …ie the Gov n SOS of Colorado, Utah , Mich, Penn, Ga????
So some of the reasons that the FBI is seizing our phones is because they are trying to track down all the players, confiscate copies of the images, and to intimidate anyone questioning the integrity of our elections.
There is a federal grand jury in Colorado spearheading this.
I publish the graphic again here, and urge all of my readers and followers to download it for yourself, and send to all your representatives.
